2024年鹤壁市城区初中学校招生入学办法发布!
各区教育体育局,局属各初中学校:
现将2024年鹤壁市城区初中学校招生入学办法通知如下,请认真贯彻执行。
一、招生对象
(一)具有鹤壁市城区户籍,在市城区常住的2024年小学六年级毕业生。
1.“人户一致”。即户籍、房产、住址一致,新生与父母(监护人)同一户籍,户籍地址与房产证明一致,房产证明持有人为新生父母(监护人);适龄儿童少年随父母(监护人)和祖父(母)或外祖父(母)同一户籍,且户籍地址与房产证明地址一致,房产证明持有人为新生父母(监护人)或祖父(母)、外祖父(母)。房屋未交工的不能作为有效居住证明的认定条件。
2.“人户不一致”。具有鹤壁市城区户籍,但不符合上述第一类“人户一致”要求。
(二)具有外县(市)户籍,在鹤壁市城区常住的进城务工人员随迁子女。
二、公办学校招生报名办法
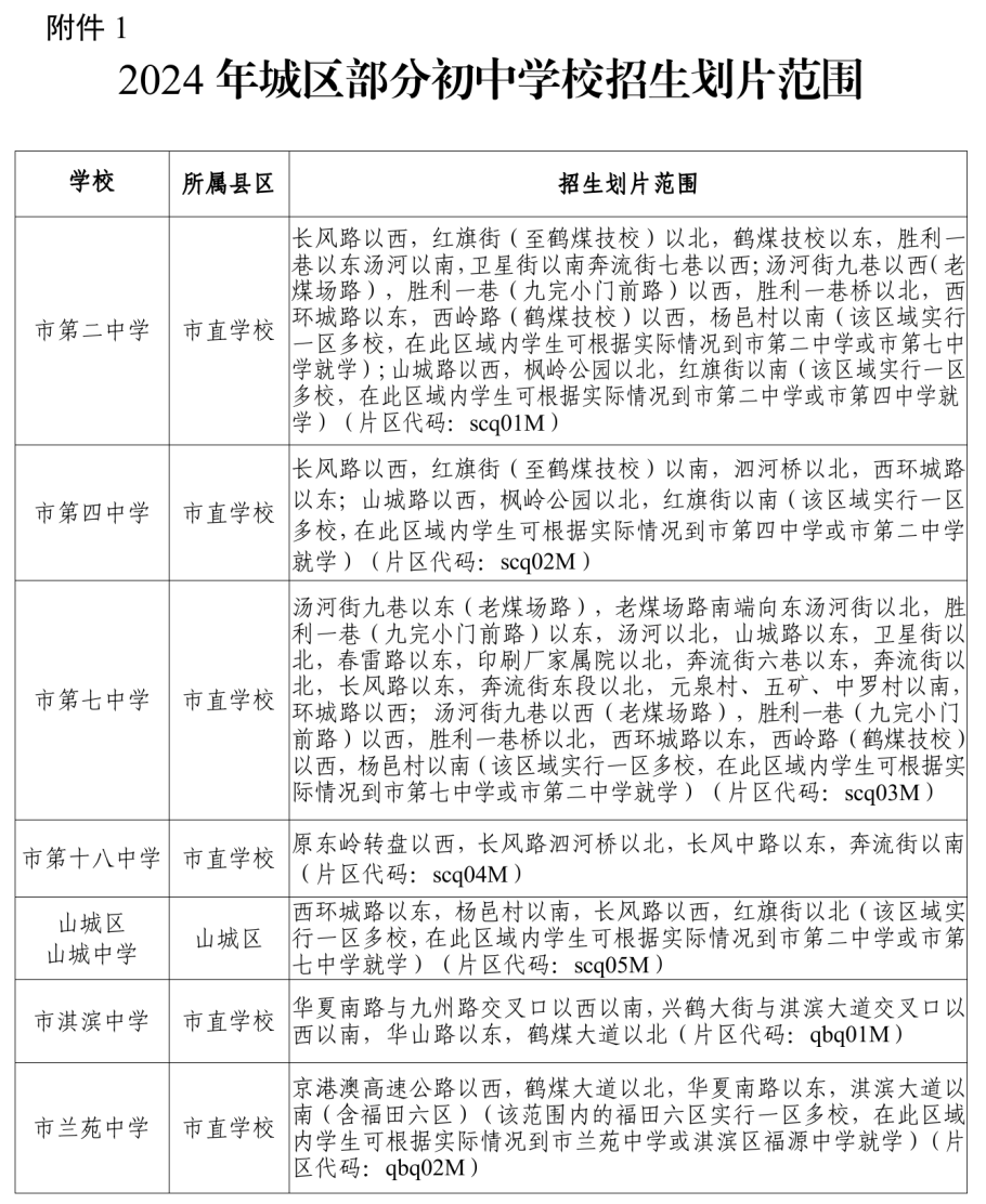
(一)“人户一致”的需提供监护人的身份证、户口本、有效房产证明。网络信息采集报名点和现场确认地点为划片学校(见附件1)。经审核,确认信息无误的,在划片学校就读。
(二)“人户不一致”的需提供监护人的身份证、户口本、有效房产证明。山城区、鹤山区、开发区、示范区城区户籍的,网络信息采集报名点和现场确认地点均为户籍所在地划片学校,由区教育行政部门根据学位情况统筹安排入学。
淇滨区城区户籍的,网络信息采集报名点和现场确认地点到以下指定学校办理。
1.淇滨大道以南、兴鹤大街以西区域内,鹤煤大道以北网络信息采集报名点和现场确认地点为淇滨区第一中学;鹤煤大道以南网络信息采集报名点和现场确认地点为淇滨区齐贤中学。
2.淇滨大道以南、兴鹤大街以东区域内,网络信息采集报名点和现场确认地点为市兰苑中学。
3.淇滨大道以北、兴鹤大街以西区域内,网络信息采集报名点和现场确认地点为市实验学校。
4.淇滨大道以北、兴鹤大街以东区域内,网络信息采集报名点和现场确认地点为淇滨区鹿鸣中学。
(三)进城务工人员随迁子女,需提供监护人身份证、户口本(与监护人同一户籍)、居住证、工商营业执照或正规劳动合同、房屋租赁合同或有效房产证明等证件原件和复印件。网络信息采集报名点和现场确认地点均为实际居住地所在区指定地点(见附件2)。由区教育行政部门统筹安排入学。
(四)跨县区升学的小学毕业生,报名时需提交由毕业小学出具、加盖学校公章和所属教育行政主管部门学籍管理章的《学生学籍基本信息表》。
三、民办学校招生报名办法
(一)招生范围
民办义务教育学校的招生范围限于审批地行政区域,不得跨学校所在区招生。招生计划由审批地教育行政部门确定,不得超计划招生。
(二)报名条件
具有招生范围辖区内户籍或父母(监护人)具有招生范围辖区内居住证,报名时需提供身份证、户口本、居住证等,网络信息采集报名点和现场确认地点均为所报名民办学校。
四、报名程序
(一)网络信息采集(7月30日—8月1日)。登录“河南省基础教育综合信息服务平台”,进入学生服务窗口“http://ywzs.jyt.henan.gov.cn/czzs/”,选择学校或指定地点为报名点,注册、登录报名平台,按页面提示,完善户籍、房产、居住证、父母或监护人信息等。要如实填报信息,不得提供虚假信息,所填报信息将作为入学资格认定的重要依据。网络信息采集不需上传各种证件照片。
(二)现场资格确认(8月4日—8月6日)。家长持报名所需证件原件和复印件到报名点(学校)进行现场资格确认。
报名人数超过招生计划的民办学校,在此时间段内,由审批地教育行政部门统一组织电脑派位,并公布录取学生名单。
(三)补录阶段(8月8日—8月9日)。未按规定时间完成公办学校报名和现场资格确认的,以及报名民办学校未被录取的,由户籍所在地教育行政部门根据公办学校学位情况统筹安排入学。
(四)教育行政部门审批(8月15日前)。教育行政部门通过“河南省义务教育招生服务平台”对通过现场资格确认的学生进行审核。审核时,将与公安、房产等部门数据对接,推进阳光招生、公平招生。
(五)录取报到(8月20日前)。经教育行政部门审批后,录取结果在“河南省义务教育招生服务平台”和招生学校公布。学生按学校规定时间报到入学。
五、工作要求
(一)高度重视。各级教育行政部门、各初中学校要高度重视、明确职责、周密安排,积极稳妥做好招生入学工作,切实维护适龄儿童少年接受义务教育的权利。
(二)规范招生。各级教育行政部门、各初中学校要认真执行义务教育免试入学政策,严格落实公民办义务教育学校同步招生规定,严肃普通中小学招生入学“十项严禁”工作纪律,确保招生工作公平、公正。
(三)保障特殊群体入学。各级教育行政部门、各初中学校要坚持“以流入地政府为主、以公办学校为主”原则,保障进城务工人员随迁子女平等接受义务教育;要做好残疾儿童少年入学工作,“一人一案”进行分类安置,确保应入尽入;要认真贯彻落实国家、省、市各类教育优待政策以及其他特殊群体入学政策,统筹解决好烈士子女、现役军人子女、因公牺牲和病故军人子女、公安英烈和因公牺牲伤残公安民警子女、引进高层次人才子女及其他各类符合条件的优待对象的入学问题。
附件: 1.2024年城区部分初中学校招生划片范围


2.2024年进城务工人员随迁子女城区指定现场确认地点

2024年7月25日
责任编辑:李一帆